曼尼威斯
  • 首页
  • 汽车资讯
  • 电车维修
  • 二手车
  • 新能源
首页 汽车资讯
  • 嘉悦x4价格,嘉悦x4报价及图片

    嘉悦x4价格,嘉悦x4报价及图片

    汽车资讯 •2026-01-29

    据了解,嘉悦X4搭载15T发动机,最大功率为150马力,峰值扭矩210牛·米,传动系统方面,新车匹配6速手动变速箱或CVT变速箱,对于一款小型SUV,动力不可...

  • 奥迪rs6价格多少/奥迪rs6多少钱新车报价

    奥迪rs6价格多少/奥迪rs6多少钱新车报价

    汽车资讯 •2026-01-29

    在外观设计上,奥迪RS6显得非常高调,前脸凶悍无比,采用矩阵式的进气格栅设计,内部黑色饰板填充,给人展现的视觉冲击力非常强悍。并且这款车两侧的大灯也非常犀利,...

  • 【路虎揽胜极光l车型特点,路虎揽胜极光l车型特点是什么】

    【路虎揽胜极光l车型特点,路虎揽胜极光l车型特点是什么】

    汽车资讯 •2026-01-29

    026款路虎揽胜极光L是一款兼具英伦设计风格与实用性的中型豪华SUV,适合追求品牌调性与全地形能力的消费者。外观与尺寸:新车延续家族化设计语言,悬浮式车顶、隐...

  • 广汽本田新款凌派(广汽本田新款凌派扶手箱拆卸视频)

    广汽本田新款凌派(广汽本田新款凌派扶手箱拆卸视频)

    汽车资讯 •2026-01-29

    1、然而这还不算完,作为基于本田MM理念打造的精品家轿,凌派还有同级领先的大空间,比如该车的车身长宽高分别为4766x1804x1509mm,轴距更是达到同级...

  • 东风商务车7座全部报价(东风商务车7座多少钱一辆)

    东风商务车7座全部报价(东风商务车7座多少钱一辆)

    汽车资讯 •2026-01-29

    1、0万以下商务车主要集中在紧凑级MPV及部分跨界车型,综合口碑、销量、配置等因素,排名靠前的车型包括五菱征程、吉利嘉际(入门版)、欧尚科尚、东风风行M7(入...

  • 林肯领航员试驾视频 林肯领航员第一视角试驾

    林肯领航员试驾视频 林肯领航员第一视角试驾

    汽车资讯 •2026-01-29

    总结:新款领航员通过设计升级、空间优化和动力强化,直接向凯雷德发起挑战。若定价合理,其综合产品力有望吸引注重豪华感与实用性的消费者,进一步巩固林肯在全尺寸SU...

  • 川崎h2摩托车官网(川崎h2摩托车官网报价表)

    川崎h2摩托车官网(川崎h2摩托车官网报价表)

    汽车资讯 •2026-01-29

    川崎H2R摩托车的官方售价约为72万元人民币(不含税及进口费用)。基础价格信息 官方定价:川崎H2R的全球统一售价约合人民币72万元,但实际到手价受税费影响可...

  • 07款别克hrv两厢 07款别克hrv两厢油耗16手动挡

    07款别克hrv两厢 07款别克hrv两厢油耗16手动挡

    汽车资讯 •2026-01-29

    如果该车没有出过事故,没有大修过,那么以4年,25000公里来论,使用是比较少的,这个价格也算是合理。客观的说,最多可以卖5万,因为现在这种款式的新车就卖4万...

  • 宝马3系车钥匙图片 宝马3系的车钥匙介绍

    宝马3系车钥匙图片 宝马3系的车钥匙介绍

    汽车资讯 •2026-01-29

    1、系宝马车钥匙的使用:宝马的车钥匙有无钥匙进入系统,也就是说不用钥匙就可以打开和锁上车门,但也可以手动操作。钥匙上方的箭头表示打开车门,宝马logo按钮是锁...

  • 东风风行多少钱一辆(东风风行多少钱一辆2016年)

    东风风行多少钱一辆(东风风行多少钱一辆2016年)

    汽车资讯 •2026-01-29

    1、0万以内可以购买到的中大型MPV为东风风行星海V9。以下是关于该车型的详细介绍:价格与配置星海V9越享系列推出两个配置版本,其中舒适型官方指导价为199万...

  • 挑战者/挑战者电影

    挑战者/挑战者电影

    汽车资讯 •2026-01-29

    1、美利达挑战者的型号主要包括3000~4000元档的3350,4000~6000元档的500、600,7000~8000元档的800,还有11000~140...

  • 新款蒙迪欧2021款图片及报价/新蒙迪欧2020最新消息

    新款蒙迪欧2021款图片及报价/新蒙迪欧2020最新消息

    汽车资讯 •2026-01-29

    新车198万元这一款,不仅取消了2020款蒙迪欧入门车型拥有的ACC自适应巡航,而且连定速巡航都也没有,最高配置上最多可拥有18项智行驾驶辅助系统,但这一款只...

  • 广汽埃安y质量怎么样/广汽埃安aion y怎么样

    广汽埃安y质量怎么样/广汽埃安aion y怎么样

    汽车资讯 •2026-01-29

    1、广汽埃安新能源车质量在行业中处于领先水平,但存在部分体验短板,不同车系针对细分场景有优化差异。质量核心优势安全与可靠性突出:广汽埃安连续三年位列中国新能源...

  • 出售比亚迪s8(比亚迪s8敞篷车二手)

    出售比亚迪s8(比亚迪s8敞篷车二手)

    汽车资讯 •2026-01-29

    1、- 驾驶感受和操控性一般:比亚迪S8在驾驶感受和操控性方面的表现并不出色,可能无法满足一些消费者对跑车高性能的需求。- 内饰设计简单:相较于国外高端跑车,...

  • 吉利昕锐报价及图片/吉利新款昕锐

    吉利昕锐报价及图片/吉利新款昕锐

    汽车资讯 •2026-01-29

    1、昕锐是斯科达旗下的一款紧凑型轿车,斯科达属于大众旗下的品牌,属于合资品牌车型,并不是吉利旗下的车型,吉利属于国产品牌。2、现在降价到仅67万,这是国五的版...

  • 东风杰德价格,东风杰德2016款报价

    东风杰德价格,东风杰德2016款报价

    汽车资讯 •2026-01-29

    1、二手杰德行情:新车指导价199 - 138万,二手车指导价18 - 68万,具体价格受车龄、里程、动力版本及座椅布局影响显著。车龄与里程对价格的影响1 -...

  • 宝马车最低价是多少钱一辆 宝马轿车最低价

    宝马车最低价是多少钱一辆 宝马轿车最低价

    汽车资讯 •2026-01-29

    杭州二手宝马最低售价8万多的情况属实,但多为老款车型且需注意潜在风险。根据近期杭州二手车市场信息,该价位车型以车龄10年以上的经典款为主,购买时需谨慎评估车况...

  • 帝豪第四代(帝豪第四代旗舰版落地价)

    帝豪第四代(帝豪第四代旗舰版落地价)

    汽车资讯 •2026-01-29

    帝豪2026款第4代400万纪念款5L手动超越型的最小离地间隙为130mm(空载状态),该数据基于车辆设计参数及实测验证,是该车型通过性的核心指标之一。在空载...

  • 奔驰glc260最新价格2021款价格(奔驰glc260最新价格2021款图片进口)

    奔驰glc260最新价格2021款价格(奔驰glc260最新价格2021款图片进口)

    汽车资讯 •2026-01-29

    日前,北京奔驰官方宣布旗下2021款 奔驰GLC正式上市。此次共推出5款车型,官方售价区间为378-578万元。作为年度改款车型,新车的外观内饰基本延续旧款,...

  • 探歌2024版最建议买吗/探歌22款什么时候上市

    探歌2024版最建议买吗/探歌22款什么时候上市

    汽车资讯 •2026-01-29

    1、如果预算有限,捷达VS5是更好的选择。油耗与保值率:探歌WLTC油耗为4L/100km,比VS5的08L更省油。同时,大众品牌保值率更高,探歌二手车残值优...

  • 奔奔新能源汽车2022款/奔奔新能源车2021款

    奔奔新能源汽车2022款/奔奔新能源车2021款

    汽车资讯 •2026-01-29

    综上所述,长安奔奔e-star清新版2022年确实可以享受补贴。具体的补贴金额和优惠措施可能因地区、时间等因素而有所不同,建议消费者在购车前详细了解当地的补贴...

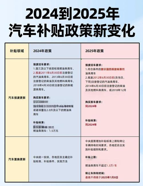
  • 新能源汽车地方补贴政策 新能源汽车补贴试点城市

    新能源汽车地方补贴政策 新能源汽车补贴试点城市

    汽车资讯 •2026-01-29

    1、购买新能源代步车可享受的政府补贴主要包括购置税减免、地方财政补贴、充电设施优惠等政策。购置税减免 免征车辆购置税:根据财政部政策,2024年至2025年购...

  • 宝马1报价及图片 宝马118价格及图片

    宝马1报价及图片 宝马118价格及图片

    汽车资讯 •2026-01-29

    宝马1系三厢和奥迪A3三厢相比,若更看重品牌且预算有限选A3,想体验一定运动特性且能接受价格可等1系优惠后入手。 以下从外观、内饰、空间、动力与变速箱、底盘几...

  • 宝骏6座车价格图片/宝骏六座车报价及图片欣赏

    宝骏6座车价格图片/宝骏六座车报价及图片欣赏

    汽车资讯 •2026-01-28

    1、座车排行榜前十名了解一下?别克GL8官方指导价:229-599万级别:MPVGL8是别克旗下的一款中大型MPV,商务的气息会比较重,尤其是陆尊版,但其实作...

  • 首页
  • 上一页
  • 14
  • 15
  • 16
  • 下一页
  • 尾页

最近发表

  • 买车平台十大排名 买车的平台哪个最好啊
  • 丰田兰德酷路泽美国售价,丰田兰德酷路泽美国售价公布
  • 【最便宜的合资suv,最便宜的合资车】
  • 一万左右手动挡二手车(一万多的手动挡)
  • 三菱evo历代车型,三菱evo各代历史
  • 【卡罗拉混动价格,卡罗拉混动价格落地价】
  • 三菱翼神还会出新款吗,三菱翼神换代
  • 全新x1,全新X70价格
  • 2021款路虎揽胜价格,最新款路虎揽胜多少钱
  • suv排行榜前十名都有哪些(suv排行榜前十名都有哪些车)

热门文章

  • 东风标致308轮胎多少钱一个,标致308轮胎多少钱一只2026-01-31
  • 名爵全部车型2017年款/名爵2017款自动豪华版多少钱2026-01-31
  • 吉利汽车官网商城 吉利官方网址2026-01-31
  • 劳斯莱斯新款古斯特 劳斯莱斯全新古斯特2026-01-31
  • 众泰t700发动机/众泰t700发动机多少钱一台2026-01-31
  • 大众蔚揽2022款(大众蔚揽价格是多少)2026-01-31
  • 别克君越汽车价格及图片,别克君越报价及图片上路多少钱2026-01-31
  • 凯迪拉克最高价格(凯迪拉克最底价)2026-01-27
发现新网资讯
关于新网资讯 移动客户端 新网资讯 投稿须知
交流与合作
联系QQ:762063026 联系微信:Manley12 联系邮箱:762063026@qq.com 联系微博:Manley12

© 2026 曼尼威斯 京ICP备1111040123号-1